备案是一个老问题了,伴随着网站开发的兴起而兴起,不知不觉已经有了十几载的历史。每个阶段信息产业部对备案资料的要求各不一样,在当下电子商务发展盛行之势,备案审查也越趋严格,
深圳网络公司广大用户在网站建设中使用国内服务器、注册国内域名等被繁琐的备案资料搞的头疼不已,品牌深圳网络公司创想九州依据多年的备案经验及现行的备案资料,详细整理如下(为保证每位用户备案审核顺利通过,请各位用户整理资料谨遵备案规则):
【点击下载网站备案信息真实性核检单】 【点击下载信息安全管理协议】 【点击下载信息产业部ICP备案服务申请表】
1、营业执照副本扫描件:彩色扫描,新版营业执照副本较大,不好扫描的前提下可用高清晰数码相机拍照;
注:务必彩色扫描,黑白扫描请勿提交,浪费大家时间,以下图片为标本,请参照:
2、网站备案信息真实性核验单:此资料只需填写网站主办者名称、网站域名、网站负责人签字、单位盖章四项,具体不明白可见下图红框区域,其他任何资料都不需填写,包括日期在内,
网站负责人签字务必是企业法人签字,必须正楷体,其他人签字无效,填写完成以后,务必彩色扫描,黑白扫描请勿提交,浪费大家时间,所有填写需黑色签字笔完成;以下图片为标本,请参照:【点击下载网站备案信息真实性核检单】
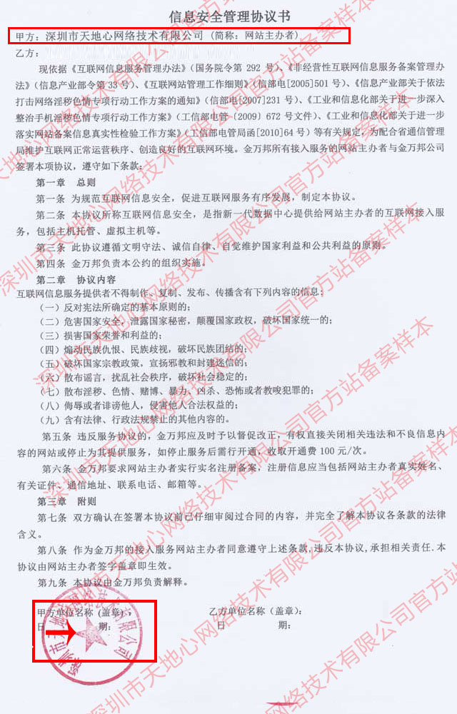
3、信息安全管理协议:此资料只需填写抬头甲方公司名称,底部甲方盖章,具体不明白可见下图红框区域,其他任何资料都不需填写,包括日期在内,填写完成以后,
务必彩色扫描,黑白扫描请勿提交,浪费大家时间;所有填写需黑色签字笔完成;以下图片为标本,请参照:【点击下载信息安全管理协议】
4、域名证书:若域名是品牌
深圳网络公司创想九州注册,用户备案无须提供域名证书即可备案,若域名非品牌深圳网络公司创想九州注册,需要备案的用户请自行提供域名证书,
且域名所有权必须与备案所提供营业执照一致,否则请勿提交;以下证书为标本,请参照:
5、企业法人电子照片:企业法人需拍摄电子数码照片,拍摄要求:白色墙壁前站直,双手垂直伸直,十指并拢,清晰数码相机拍摄腰带以上部位,女士需整理好头发,因为拍摄后的照片提交备案需处理在专业的备案幕布上,因此照片必须清晰,利于处理,
且拍摄的照片必须是企业法人,其他相片无效,否则请勿提交;以下为照片拍摄范例及处理后的幕布范例:


6、企业法人身份证扫描件:企业法人身份证扫描件,必须为中华人民共和国二代身份证,扫描件必须原件扫描,清晰,
必须彩色扫描,黑白扫描无效,必须是企业法人,其他人无效,否则请勿提交;以下为企业法人身份证扫描范本:

7、信息产业部ICP备案服务申请表:该资料需要详细填写,上级主管单位填写备案的公司名称即可,
请注意:此文档只需要填写电子文档,无须打印盖章扫描,以下图片为范本:【点击下载信息产业部ICP备案服务申请表】
以上七份资料缺一不可,请各位备案的用户认真整理,若有不明白,可致电品牌
深圳网络公司创想九州,创想九州客服热线:400-0755-494